mat/ät problem
Vad kan det innebära att ha problem med mat och att äta?

Vid ett stört ätbeteende tänker man ofta på mat, sin kropp, sin vikt och hur man ser ut i helhet, man kan också vara väldigt dömande mot sig själv. Ett stört ätbeteende kan se ut på olika sätt, därav de olika typer av stört ätbeteende som beskrivs. Det är vanligt att man minskar på intaget av mat men det kan även uttryckas genom överdriven träning eller hetsätning. Många gånger vill man styra och kontrollera vad och hur mycket man äter.
Längtan efter att känns sig nöjd med sig själv kan trigga ett stört ätbeteende.

Ett stört ätbeteende utvecklas ofta från en strävan efter att känna sig tillräcklig eller från en längtan av att känna sig nöjd med sig själv. Det kan också "triggas av samhället" genom de normer och skönhetsideal som finns som kan skapa press på hur man ser ut, hur man "ska" se ut.
Ätstörningssymptom kan hänga ihop med stress

Det finns en större benägenhet att man drabbas av ett stört ätbeteende när man lever under stress. Störningen kan bli ett sätt att försöka få kontroll i en annars stressande livssituation. Det kan även handla om att man tidigare varit med om något tufft som har påverkat en negativt, även ett trauma.
En medfödd känslighet är en riskfaktor

Många har en medfödd känslighet av och det kan gå i släkten. Med en medfödd känslighet har du lättare för att drabbas av psykisk ohälsa, ätstörningar inkluderat.
Det är vanligt att må dåligt även på andra sätt

Ätstörningar kan finnas vid flera andra psykiska diagnoser och det är vanligt att man mår dåligt på andra sätt. Sjukdomar såsom missbruk av alkohol och droger, ADHD, bipolär sjukdom, eller ett personlighetssyndrom som till exempel EIPS och autism. Genom att söka hjälp för ätstörningen kan du börja komma till rätta även med övrig psykisk ohälsa.
Snabb viktnedgång kan trigga problem med mat

I början av en ätstörning är det vanligt att du har tankar som säger till dig att du behöver gå ned i vikt för att vara lyckad och smal. Dessa tankar resulterar möjligtvis i att du börjar strula med maten och går ner i vikt. Kanske får du komplimanger som till en början känns uppmuntrande och bra. Men som i själva verket triggar dig till att få ännu mer kontroll över din vikt och oroa dig mer för vad du äter. Då ökar risken för en ätstörning.
Olika namn/diagnoser på svårigheter kring mat/att äta.

Anorexia nervosa
Anorexia är en mycket obehaglig, och allvarlig sjukdom, som ger mycket ångest. Både ångesten i sig och själva undervikten påverkar hjärnan och tankarna väldigt mycket. Man får en helt snedvriden kroppsuppfattning, där man ser sig själv som ”tjock” fast man egentligen är normal eller t.o.m. kraftigt underviktig.
Kallas ofta Anorexi, och handlar om att man inte ger kroppen tillräckligt med energi i förhållande till vad kroppen behöver, att man har en för låg kroppsvikt.
Anorexia kännetecknas ofta av:

-Intensiv rädsla och ovilja att gå upp i vikt, en vägran att hålla en normal vikt.
-En störd kroppsuppfattning som är överdrivet påverkad av vikt och form. Ser sig själv som större, tjockare och närmast "fet" trots att man inte alls är det.
-En för låg kroppsvikt i förhållande till ålder, kön, egen tillväxtkurva och sin fysiska hälsa. En kroppsvikt som är lägre än den förväntade kroppsvikten.
-En stark rädsla för att bli tjock. Tankar om att minsta matintag leder till fettma. Gör saker för att motverka viktökning (ofta i smyg) kan kompenserar då man ätit genom träning, kräkas eller laxermedel.
-Inte ovanligt med ett stort matintresse, intresse av att laga mat åt andra, intresse av olika dieter och full koll på energi och kaloriinnehåll.
-Mat, kropp, träning och sätt för att INTE ÄTA, tar största fokuset i livet
Bulimia nervosa

Bulimi innebär att man under en begränsad tid äter mer än vad de flesta andra skulle äta under motsvarande tid och omständigheter.
Man tappar kontrollen och har svårt att sluta. Ofta kompenserar man efter en hetsätningsperiod, genom att framkalla kräkningar, överdriven motion eller laxermedel.
Även vid hetsätning är självbilden överdrivet påvekad av kroppsvikt och form.
Många individer med ätstörning ser friska ut och är "normalviktiga" även om de kan vara mycket svårt sjuka.
Andra ätstörningar och födorelaterade syndrom

Hetsätningsstörning ( hetsätning fast utan att kompensera efteråt)
Atypisk anorexia nervosa UNS
Det finns även kombinationer och varianter som fått samlingsbegreppet "andra specificerade ätstörningar".
Hur vanligt är det?

Man kan räkna med att 75 000-100 000 tonårsflickor och unga kvinnor i Sverige lider av en ätstörning.
Omkring 10-20 % av patienterna med ätstörningar är pojkar/män.
Hur hamnar man i en ätstörning?

Det är inte bara en orsak bakom, utan flera som samverkar. Till exempel;
Biologiska faktorer: hur lätt man har för att gå ner i vikt och hur man reagerar på det. Ärftlighet. Hormonell variation, vissa ”Tål” att svälta mer än genomsnittsindividen.
Psykologiska faktorer: speciella personlighetsdrag som till exempel perfektionism, tvångsmässighet, negativ självbild och extrem "lydighet".
Sociokulturella: Kulturellt, synen på skönhet, hälsa, kontroll. Vanligare i vissa grupper, ex. elitidrott.
Negativa livshändelser: ett försök att få "kontroll" i ett liv som annars upplevs som kaos. Exempelvis mobbing, svår familjesituation, upplevda trauman.
Hur startar det?

Börjar ofta med ett missnöje med kroppen och en önskan om att gå ner i vikt, oftas tillsammans med annan sårbarhet.
I samband med bantning och viktnedgång som det hela startar, ofta också då man i övrigt upplever stark psykisk press/stress eller sociala påfrestningar, tex i skolan i familjen eller med kompisar, och höga prestationskrav, egna och/eller andras.
I början får man positiva reaktioner från omgivningen när man går ned i vikt och ofta tycker man att man mår bra och har kontroll över sitt ätande och tränade.
Man kanske känner sig ”fin” och blir ”sporrad” av att klara av att avstå mat eller klarar att träna mycket..
Man jämför med andra, ser dem som "smalare och finare" och vill gå ner liiiite till... Det känns ofta som en ”kick” i början, att man får ”extraenergi” av viktnedgången och man ”mår bättre än aldrig förr” fast omgivningen märker förändring och att man inte är ”sig själv”
Själva svältandet påverkar hjärnans belöningssystem

I början kan det kännas jättebra, man får som en ”kick” och det bildas endorfiner (måbra hormoner) då man lyckas avstå och svälter sig. Kroppens initiala respons på stressen innebär ökad energi.
Fokus går allt mer mot mat, vikt, kropp och träning. Och man får en ”snedvriden” missuppfattning om sin kropp och hur den ser ut.
Tankarna handlar allt mer om mat och träning. Sedan tappar man kontrollen, man vill bara gå ner mer och mer, får allt mer ångest över att äta rätt, äta för mycket, rädsla att gå upp, kroppsfixeringen förvärras osv.
Allt börjar handla om mat/ätande och kropp och vikt. Kanske blir så att mensen försvinner, om man inte har fått mens ännu, då stannar den utvecklingen upp.
Allt mer tankar på mat och vikt eller rädsla över att äta fel saker, försöker undvika fett och socker, kanske börjar kräkas efter mat, mår illa då man ätit, kroppsfixerad, väger sig ofta, hoppar över måltider, tränar mycket, ångest då man inte tränat osv. Alla tankar handlar om mat och att inte äta, kanske om hur man kan lyckas ”trixa och lura någon” att man redan ätit, så att man ”slipper” äta.
Kan vara tidiga tecken

Slutar med godis, kakor, läsk och snacks.
Övergång till vegetarisk/vegansk kost.
Ökat motionerande.
Klagan på fett i maten.
Vill ej delta vid måltiderna.
Speglar sig ofta.
Väger sig ofta.
Trötthet
Irritabilitet - - - vrede - - aggressionsutbrott
Försämrad koncentration
Ångest
Sömnsvårigheter
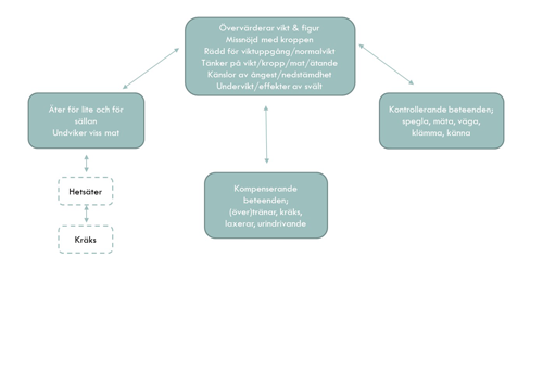
Hur fungerar en ätstörning?
Klicka på bilden för att göra den större (vrid på mobilen så täcker bilden skärmen)
När ska man ta hjälp?

(Sidan är under uppbyggnad)
Länkar till andra sidor:

Sjukdom med många ansikten | Karolinska Institutet (ki.se)
Läs andras frågor och svar om mat/ät problem
